Wednesday, 01 October, 2025г.
russian english deutsch french spanish portuguese czech greek georgian chinese japanese korean indonesian turkish thai uzbek

пример: покупка автомобиля в Запорожье

 

Простой импульсный стабилизатор напряжения

Простой импульсный стабилизатор напряженияУ вашего броузера проблема в совместимости с HTML5
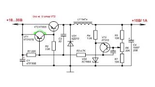
Подписывайтесь на нашу группу Вконтакте — http://vk.com/chipidip, и Facebook — https://www.facebook.com/chipidip * Простой импульсный стабилизатор напряжения построен на трех транзисторах, два из которых VT1, VT2 образуют ключевой регулирующий элемент, третий является усилителем сигнала рассогласования. Устройство работает в автоколебательном режиме. Напряжение положительной обратной связи с коллектора транзистора VT2 через конденсатор С2 поступает на базу транзистора VT1. Транзистор VT2 периодически открывается до насыщения током, протекающим через резистор R2. Так как коэффициент передачи тока этого транзистора большой, то он насыщается при небольшом базовом токе, что позволяет выбрать номинал резистора R2 довольно большим и, следовательно, увеличить коэффициент передачи регулирующего элемента. Напряжение на переходе коллектор/эмиттер насыщенного транзистора VT1 меньше, чем напряжение открывания транзистора VT2, поэтому, когда транзистор VT1 открыт, VT2 остается закрытым. Каскад усилителя сигнала рассогласования выполнен на транзисторе VT3. Его эмиттер подключен к источнику образцового напряжения -- стабилитрону VD2, а база - к делителю выходного напряжения R5, R6, R7. В данном устройстве открыванием и закрыванием транзисторного ключа VT2 по сигналу транзистора VT3 управляет транзистор VT1. В моменты, когда транзистор VT2 открыт, в дросселе запасается электромагнитная энергия. После закрывания транзистора запасенная энергия передается в нагрузку.
Мой аккаунт